【研究进展】郭长军教授/何建国教授团队在虹彩病毒综合数据库和分析平台研究取得重要成果
虹彩病毒(Iridoviridae)是一类全球性分布的大型双链DNA病毒,具有极强的环境适应性和跨物种传播能力。该病毒宿主范围广,能感染包括爬行类、两栖类、鱼类、甲壳类及昆虫等200多种变温脊椎动物和无脊椎动物。虹彩病毒不仅给全球水产养殖业造成了巨大的经济损失,也是导致两栖动物和无脊椎动物野生种群衰退的重要病原。尽管目前高通量测序技术的发展积累了海量的病毒基因组数据,但虹彩病毒研究领域仍面临三大瓶颈:数据资源分散且缺乏多维度整合、分类学地位模糊不清、以及缺乏有效的时空可视化工具。
针对这些研究瓶颈,我室郭长军教授/何建国教授团队构建了全球首个虹彩病毒综合数据库和分析平台(IVCDB,https://www.iridovirus.com/),系统整合了病毒基因组、表型及流行病学等多维数据。该数据库不仅填补了虹彩病毒领域大数据的空白,还通过标准化的分析流程和可视化的展示界面,为解析该病毒跨物种传播机制、新发虹彩病毒鉴定及疾病防控提供了强有力的数据支撑与分析平台。
研究结果
1、多维数据的深度整合与时空可视化系统
IVCDB系统收集并整理了全球范围内310株具有地理位置信息的虹彩病毒分离株数据。通过建立交互式地理空间可视化系统,直观展示了病毒的全球分布格局与流行趋势。研究团队对元数据进行了严格清洗与标准化,解决了长期以来病毒分离株信息缺失和记录不规范的问题,为追踪病毒的地理起源与扩散路径提供了精准的流行病学地图(图1)。

图1 虹彩病毒分离株交互式地理空间可视化系统界面
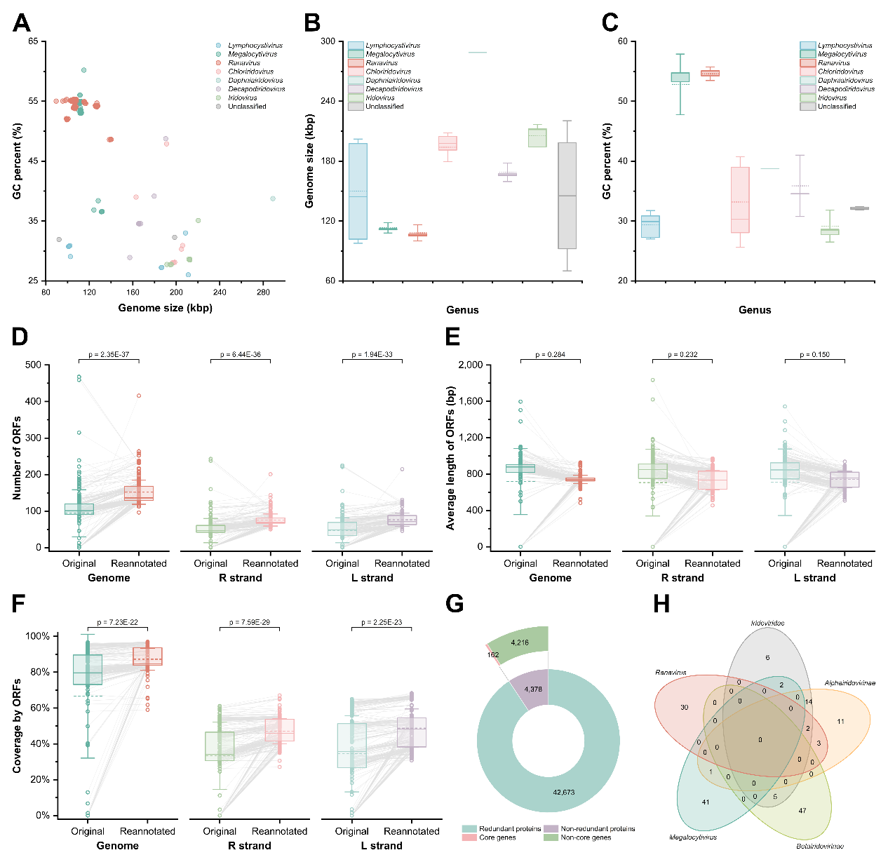
2、标准化基因组注释与分类学重构
针对现有公共数据库中虹彩病毒基因组注释质量参差不齐的问题,研究团队开发了一套标准化的基因组注释流程,对所有收录的病毒基因组进行了开放阅读框(ORF)的重新注释。基于此,构建了一个包含4378个病毒蛋白的非冗余蛋白数据库,并从中鉴定出162个核心基因/蛋白。利用这些核心序列,研究团队构建了高分辨率的系统发育树,并结合全基因组核苷酸序列一致性分析及基因组共线性分析工具,有效解决了虹彩病毒分类中的模糊地带,并为新物种的鉴定提供了明确的分子标准(图2)。

图2 虹彩病毒标准化基因组注释流程及核心基因的统计信息
3、面向应用的主题知识库与疾病防控支撑
IVCDB不仅是一个基础研究数据库,更是一个面向实际应用的服务平台。数据库集成了包含宿主范围、实验验证疫苗及现场可视化检测方法在内的应用型知识库。目前版本已收录了涉及49种鱼类、36种两栖类等在内的115种宿主信息,122项疫苗研究数据以及42种适用于水产养殖和野生动物监测的快速检测方法。这些资源为水产养殖健康管理、病害防控策略制定以及野生动物保护提供了直接的科学依据和技术参考(图3)。

图3 虹彩病毒综合数据库的主要包含内容
本研究成功构建了全球首个虹彩病毒多维综合数据库和分析平台(IVCDB),全面概括了虹彩病毒的时空分布特征、基因组结构与进化规律。文章重点讨论了数据库在标准化数据处理、病毒分类学修订以及核心基因鉴定方面的创新性成果,并展示了其在水产病害防控与生态保护中的应用潜力。IVCDB的建立打破了基因组数据与流行病学数据之间的壁垒,为未来利用大数据驱动的精准防控、新疫苗开发及病毒跨物种传播机制研究提供了全新的视角与平台。
上述研究成果近期发表于国际权威学术期刊《Nucleic Acids Research》,2024级博士研究生梁敏聪和博士后潘维强为论文共同第一作者,郭长军教授为论文通讯作者。本研究得到国家重点研发计划、现代农业产业技术体系、国家自然科学基金等联合资助。
原文链接: https://doi.org/10.1093/nar/gkaf838
虹彩病毒综合数据库(IVCDB)链接:https://www.iridovirus.com/

