【研究进展】庞虹课题组揭示瓢虫通过水平基因转移获得抗菌基因
近年来有研究发现植食性昆虫通过水平基因转移获得消化植物细胞壁的基因,从而使昆虫占据多个生态位并分化出丰富的物种数量。2021年1月,庞虹教授课题组李浩森副研究员等在BMC Biology上发表文章,首次在肉食性为主的昆虫里发现类似的现象:瓢虫通过水平基因转移获得一系列具有抗菌功能的基因,推测瓢虫可能在猎物和生态位多样化的机遇下实现物种多样化。(Hao-Sen Li#, Xue-Fei Tang#, Yu-Hao Huang#, Ze-Yu Xu, Mei-Lan Chen, Xue-Yong Du, Bo-Yuan Qiu, Pei-Tao Chen, Wei Zhang, Adam Ślipiński, Hermes E. Escalona, Robert M. Waterhouse and Hong Pang*. 2021.The horizontally transferred antibacterial gene cell wall hydrolase promotes the radiation of ladybird beetles. BMC Biology, 19:7. DOI: 10.1186/s12915-020-00945-7)
研究背景:基因的传递主要是从亲代传递给子代,即基因的垂直转移。有些情况下,基因还可以在不同物种之间传播,即基因的水平转移(Horizontal gene transfer,HGT)。水平基因转移打破了亲缘关系的界限,使基因流动的可能变得更为复杂,一些发生水平转移的基因涉及营养合成、保护和极端环境适应等功能。随着测序技术的发展,越来越多的水平基因转移事件被证实。相比垂直转移,基因的水平转移能使生物快速获得新功能,因此可能在生物进化中担当重要的角色。
水平基因转移在植食性昆虫中有大量的报道。这些通过水平基因转移获得的基因帮助植食性昆虫消化植物细胞壁并推动他们的生态多样化。相比植食性昆虫,肉食性的昆虫亦有多样化水平很高的类群,但不清楚水平基因转移是否在其中推动适应进化。瓢虫是一类具有重要经济价值的昆虫,很多捕食性种类常被用于害虫的生物防治,也有一些种类是农业害虫。它们种类繁多,目前已经报道超过6000种。而且它们食谱广泛,取食范围覆盖动物、植物和真菌三界。本研究推测水平基因转移推动了瓢虫的物种和食性多样化。
结果与讨论:
1.瓢虫cwh基因具有抗菌功能
本研究从瓢虫的基因组上鉴定出一系列编码细胞壁水解酶的基因cell wall hydrolase,简称cwh。由于与瓢虫cwh基因同源的细菌基因编码肽聚糖水解酶,推测cwh在瓢虫中亦起细菌免疫功能。cwh在瓢虫的头胸部、腹部和肠道均有表达,在菌感染处理后表达量显著上调(图1)。其原核表达的蛋白产物能显著抑制细菌的生长。通过RNAi抑制cwh表达后,其余免疫效应器亦表达下调。这些证据说明了cwh基因参与了瓢虫的抗菌反应。

图1 瓢虫cwh基因的抗菌功能验证。比较(A)孟氏隐唇瓢虫、(B)异色瓢虫、(C)龟纹瓢虫和(D)茄二十八星瓢虫的cwh基因在注射感染两种细菌后的表达量变化。以注射PBS作为对照组来计算每个cwh基因的相对表达量
2.瓢虫cwh基因来源于水平基因转移
瓢虫cwh基因包含一个在自然界里几乎只存在于细菌基因中的蛋白域,因此推测它们是细菌起源,并通过横向基因转移事件转入瓢虫基因组。研究水平基因转移事件的最大障碍是假阳性,即真核生物中一些疑似细菌起源的基因实际是基因组拼接中细菌污染的结果。而瓢虫的cwh基因含有内含子与信号肽,剪接位点相同,两翼基因与多数真核生物同源,且GC含量与两翼序列接近。这些证据说明瓢虫的cwh基因不太可能来自细菌污染。cwh基因进化树显示瓢虫的cwh发生在变形菌门为主的支系上,证实瓢虫的cwh起源于细菌。

图2 瓢虫cwh基因来源于水平基因转移。cwh的基因进化树显示瓢虫其它真核生物的cwh基因出现在以变形菌门细菌为主的支系上
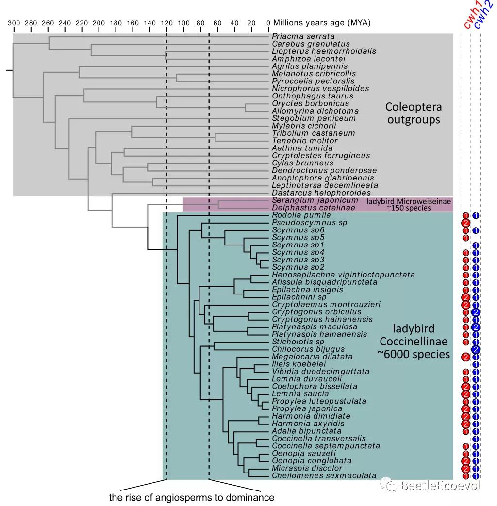
3.cwh基因与瓢虫多样化的关系
在已公布测得的基因组数据中,cwh基因仅在极少数真核生物中存在,但却在所有瓢虫中保留着(图3)。每种瓢虫含有1-3个cwh基因。这些瓢虫cwh基因可以被分为两个支系,而支系内的基因进化树与物种进化树拓扑结构类似,且主要受纯化选择,因此推测瓢虫这两支cwh在功能进化上是保守的。结合瓢虫亚科的祖先在白垩纪被子植物兴起后快速辐射演化的历史(图4),可以推测瓢虫亚科的共同祖先通过获得一个来自细菌的cwh基因来加强对抗细菌的免疫能力,并在猎物和生态位多样化的机遇下成功走上多样化的道路。

图3 cwh基因在已发布的真核生物基因组里的分布情况

图4 基于819个单拷贝基因和12个化石记录的瓢虫和其它甲虫进化树和分化时间推算结果。cwh基因的种类和数量标注在右侧
论文链接:https://bmcbiol.biomedcentral.com/articles/10.1186/s12915-020-00945-7
来源:BeetleEcoevol